首页
欢迎来吉建通
请登录
免费注册
买家中心
购物车(
0
)
订单管理
资金管理
卖家中心
入驻认证
产品管理
订单管理
客服中心
帮助说明:
了解吉建通
注册账号
客服热线:400-088-7188(9:00-17:00)
网站导航
网站菜单
建材厂家
租赁服务
建筑公司
物流配送
劳务
招标公司
投资担保
新闻资讯
行业动态
政策资讯
建材资讯
帮助中心
新手指南
采购商服务
供应商服务
吉建通服务
交易与安全
网站说明
关于我们
法律声明
联系我们
隐私政策
注册条款
合作平台
选择类别
产品名称
厂家名称
建筑公司
资质名称
全部商品分类
工程机械
涂料/防水/水泥/保温
家具/家电/家居
石材/木材/板材
电线/电缆
钢材/管材/钢结构
玻璃/塑料/包装
电气/电梯/楼梯
阀门/泵/仪器仪表
化学建材/新型建材
灯具/吊顶
机械设备 五金机电
建材家装 水暖电工
电子仪表 安全防护
橡胶塑料 化工能源
起重/升降
汽车起重机
塔式起重机
桥式起重机
气动葫芦
电动葫芦
升降平台
高空作业车
电动吊篮
液压升降机
丝杆升降机
搬运/输送
自卸车
混凝土泵车
混凝土运输搅拌车
小型装载机
搬运车
轮式装载机
夹具
叉车
堆垛车
皮带输送机
路面/工程施工
挖掘机
推土机
平地机
摊铺机
水平定向钻
旋挖钻
压路机
划线机
铣刨机
强夯机
打桩机
金属加工/切割/焊接
钢筋调直机
钢筋弯曲机
钢筋切断机
折弯机
金属剪切机
切管机
分条机
等离子切割机
激光切割机
对焊机
塑料焊枪
激光焊接机
火焰切割机
玻璃切割机
金属切割机
便携式切割机
数控切割机
数控等离子切割机
数控火焰切割机
涂料
内墙涂料
外墙涂料
地坪漆
木器漆
木蜡油
玻璃漆
金属漆
氟碳漆
腻子
纳米漆
乳胶漆
防水涂料
水性漆
防水材料
防火涂料
防腐涂料
隔热涂料
防静电涂料
防水
防水卷材
防水毯
止水条
防水剂
堵漏剂
抗裂贴
排水板
屋面防水
土工膜
土工布
土工格栅
注浆泵
水泥、砂石
水泥
砂
石子
砌块
水泥及混凝土预制品
砂浆
普通混凝土
沥青混凝土
GRC构件
EPS构件
艺术涂料
硅藻泥
液体壁纸
真石漆
质感漆
马来漆
金箔漆
浮雕漆
肌理漆
防石漆
多彩涂料
墙衣
家具类
家用家具
办公家具
酒店家具
实木家具
仿古家具
户外家具
电器设备类
新风、通风换气类
空调类
净水器
电暖设备
壁挂炉(包含电、燃气)
家居 背景墙 隔断
墙纸
壁炉
地暖
门窗
电热膜
晾衣架
装饰画
智能家居
工艺品
生态鱼缸
清洁用品
石材背景墙
马赛克背景墙
瓷砖背景墙
硅藻泥背景墙
砂岩背景墙
软包背景墙
隔断
玻璃隔断
活动隔断
隔断墙
办公隔断
卫生间隔断
石材
大理石
花岗岩
景观石
文化石
人造石
透光石
微晶石
鹅卵石
洞石
锈石
芝麻白
白麻
五莲花
黄金麻
石英石
石英砂
板岩
砂岩
石雕
石材养护
木材
木方
园艺
假山
喷泉
雕塑
凉亭
木屋
垃圾桶
花箱
花草
人造草
仿真茅草
园艺护栏
园林设施
健身器材
陶瓷
瓷砖
板材
实木板
胶合板
刨花板
密度板
饰面板
细木工板
uv板
指接板
集成材
生态木
防火板
保温板
吸音板
装饰板
建筑模板
木皮
防腐木
木线条
电线电缆
电线/电缆
钢材 铝材
钢筋
不锈钢
模具钢
弹簧钢
镀锌板
镀锌管
合金管
工字钢
钢管
钢板
钢卷
H型钢
C型钢
Z型钢
U型钢
异型钢
槽钢
带钢
角钢
扁钢
方钢
钢纤维
管材
塑料管
金属管
地暖管
波纹管
补偿器
PPR管
PVC管
PE管
大口径管道
旗杆
钢结构 活动房
膜结构
楼承板
彩钢板
彩钢瓦
金属屋面
活动板房
移动厕所
岗亭
集装箱活动房
管件
法兰
三通
软管
防水套管
弯头
落水系统
接头
检查井
分水器
玻璃
钢化玻璃
中空玻璃
夹层玻璃
夹胶玻璃
热弯玻璃
镀膜玻璃
浮法玻璃
艺术玻璃
防火玻璃
贴膜
玻璃砖
玻璃护角
塑料
塑料板
亚克力板
塑料制品
橡胶制品
塑料原料
塑料机械
塑料支座
幕墙
幕墙配件
铝塑板
铝单板
铝蜂窝板
包装
包装机
封口机
打包机
打包带
缠绕机
缠绕膜
珍珠棉
灌装机
喷码机
打标机
包装箱
无纺布
包装制品
电气
电机
电源
变频器
PLC
减速机
断路器
继电器
变压器
开关柜
温控器
换热器
液压货梯
锅炉
制冷设备
冷水机
电力设备
发电机
防爆电器
开关元件
电容
工业遥控器
电工
接线板
电缆盘
接线盒
热缩管
电缆桥架
穿刺线夹
配电箱
电表箱
焊接材料
充电器
蓄电池
电池
电梯 楼梯
客梯
货梯
扶梯
观光电梯
电梯配件
实木楼梯
不锈钢楼梯
钢木楼梯
玻璃楼梯
铁艺楼梯
阁楼楼梯
旋转楼梯
楼梯立柱
爬梯
楼梯扶手
楼梯配件
开关 插座
双控开关
触摸开关
遥控开关
感应开关
取电开关
墙壁开关
墙壁插座
地面插座
桌面插座
阀门
电动阀门
气动阀门
球阀
闸阀
蝶阀
换向阀
排气阀
控制阀
调节阀
气缸
疏水阀
温控阀
减压阀
截止阀
止回阀
平衡阀
安全阀
隔膜阀
呼吸阀
放料阀
阻火器
管道过滤器
执行器
电磁阀
泵
离心泵
真空泵
隔膜泵
螺杆泵
增压泵
排污泵
循环泵
潜水泵
管道泵
消防泵
磁力泵
液压泵
叶片泵
输送泵
齿轮泵
柱塞泵
计量泵
插桶泵
污水提升器
化工泵
油泵
水泵
仪器仪表
精密仪表
分析仪器
实验室设备
试验机
试验箱
电子秤
地磅
测距仪
显微镜
硬度计
记录仪
水表
热量表
流量计
编码器
传感器
液位计
温度传感器
温度计
压力表
压力变送器
化学建材
固化剂
界面剂
清洗剂
化学锚栓
润滑油
灌浆料
钛白粉
建筑胶粉
颜料
膨润土
珍珠岩
玻化微珠
木质素
滑石粉
再生胶
活性炭
减水剂
混凝土外加剂
木材防腐剂
新型建材
新型墙体材料
轻质隔墙板
保温材料
耐火材料
玻璃棉
岩棉板
隔音材料
复合材料
碳纤维布
网格布
伸缩缝
玻璃钢
胶粘剂
玻璃胶
万能胶
AB胶
UV胶
热熔胶
植筋胶
建筑胶
填缝剂
粘合剂
胶枪
点胶机
砂浆
干粉砂浆
保温砂浆
抗裂砂浆
防水砂浆
环氧砂浆
抹面砂浆
聚合物砂浆
修补砂浆
砂浆王
室内照明
球泡灯
日光灯
吸顶灯
吊灯
水晶灯
壁灯
台灯
天花灯
射灯
感应灯
玉米灯
蜡烛灯
led灯
面板灯
户外照明
太阳能路灯
草坪灯
庭院灯
手电筒
投光灯
泛光灯
洗墙灯
地埋灯
水底灯
专业照明
舞台灯
工矿灯
探照灯
防爆灯
隧道灯
杀菌灯
灭蚊灯
移动照明车
安全出口指示灯
吊顶
天花板
铝扣板
矿棉板
耐力板
阳光板
采光板
采光瓦
石膏板
石膏线
集成吊顶
软膜天花
透光膜
龙骨
手动工具
套筒/扳手
工具箱包/管钳/斧子/锤子/螺丝刀
防爆工具/其他工具
电动工具
电动螺丝刀具
电钻/磨机/抛光机
包装设备/材料
包装设备
包装材料
气动工具
各类气动工具及配件
焊接器械 材料
焊接紧固件/材料
基建材料
水泥/沙子/混凝土
石材/灌浆料
管件管材
玻璃钢/塑料材料/其他
板材/盖板/沟盖
设施及施工材料
活动房
土工膜/布/地坪
建筑护栏/土工格栅
复合土工材料/离心玻璃棉/其它
移动卫生间/其他设施
电工 电料
变压器/及工控设备器材
各种开关/插座/电力器材
电工材料及工具
厨房卫浴
卫浴设施/设备/配件
家装主材
地板/瓷砖/涂料/漆/其它辅材
集成电路
集成电路器材
连接件/互连器件
连接器/线束
半导体
半导体器械及辅材
专业仪器仪表
检测/测绘/检测仪表仪器
检测仪器
加测仪器及辅材配件
涂料油漆
油漆涂料
水处理化学品
水处理化学剂类
塑料 管材
各类塑料管材
工程塑料
各类工程塑料
橡塑制品
工业/农业用橡塑制品
文教用/生活用橡塑制品
我要贷款
招标中标
建材厂家
租赁服务
建筑公司
建筑资质
物流配送
建材供求
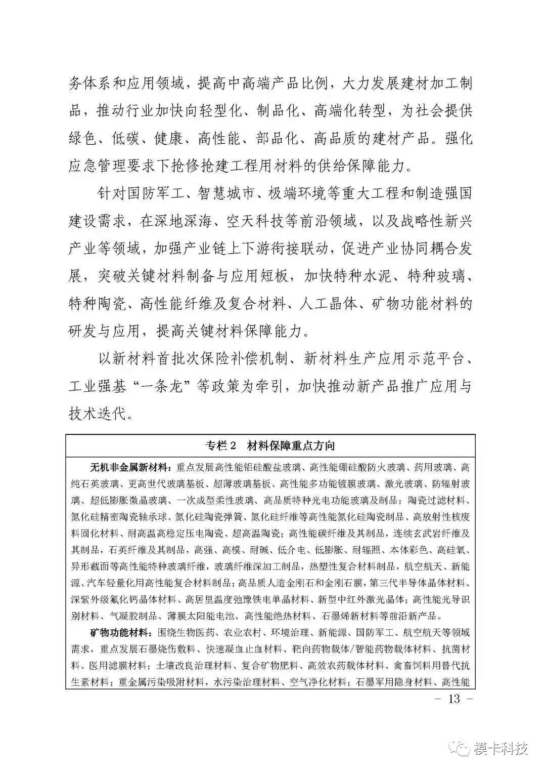
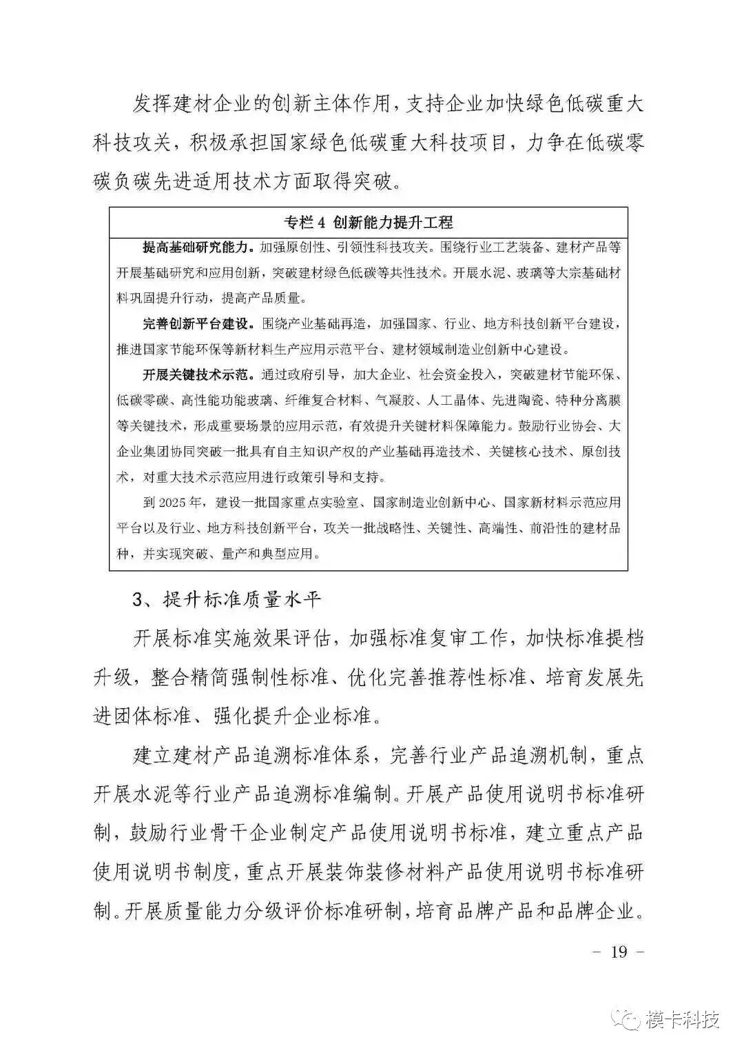
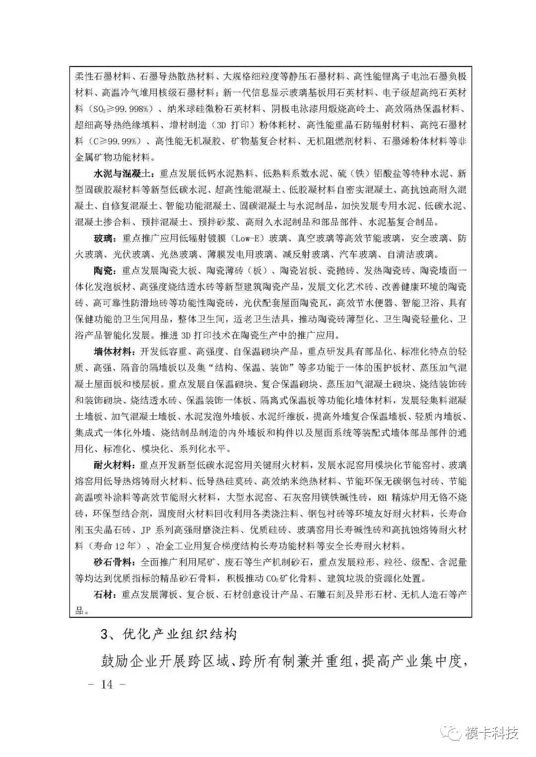
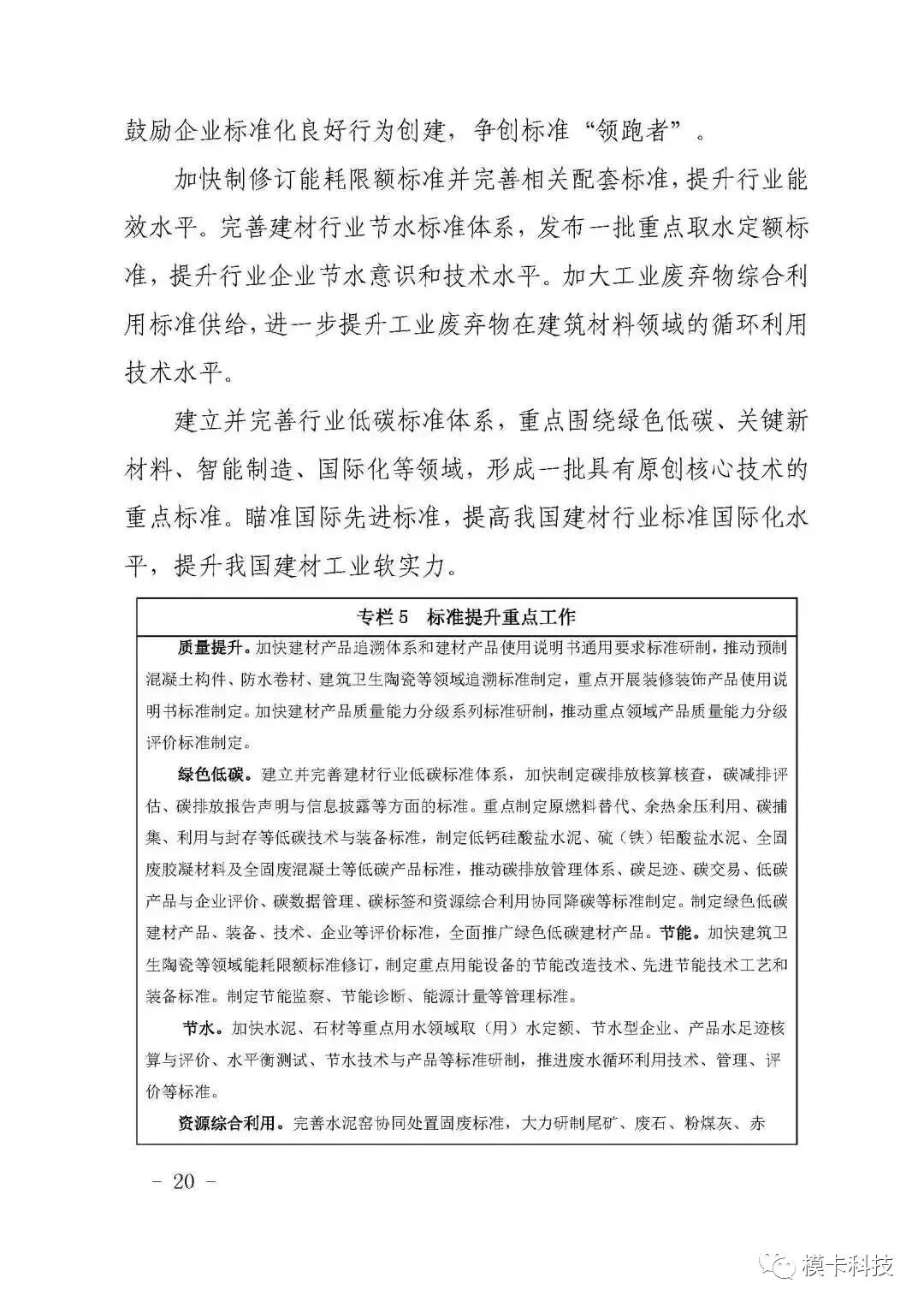
建材工业“十四五”发展实施意见
发布时间:2022-09-08 11:24:20
来源:网络
访问次数:439
【吉建通】
建材工业“十四五”发展实施意见
意见内容:
免责声明: 凡注明来源本网的所有作品,均为本网合法拥有版权或有权使用的作品,欢迎转载,注明出处。非本网作品均来自互联网,转载目的在于传递更多信息,并不代表本网赞同其观点和对其真实性负责。
相关推荐
・
中华人民共和国招标投标法实施条例
・
中国人民银行举行外国金融当局和国际组织驻华代表中秋国庆招待会
・
两部门:8月1日起,工程进度款支付比例提高至80%;湖南召开上半年建材等原材料工业重点企业形势分析会
・
吉林省首届“数字住建”观摩交流会在长春举行
・
中国建筑材料联合会:建材市场需求减少,出厂价格微幅回落;弘龙水泥和正阳新材料拟共建水泥熟料生产线
・
中钢协:10月中旬重点钢企日产粗钢203.91万吨,环比降2.11%
・
多家家居建材企业发布2022年中报;有屋智能终止IPO等
・
水晶砖,成就百变的建筑材料!
热门推荐
中华人民共和国招标投标法实施条例
(2011年12月20日国务院令第613号公布,根据2017年3月1日《国务院关于修改和废止部
水晶砖,成就百变的建筑材料!
水晶砖的优缺点 1、水晶砖优点
关于建设工程招标投标领域落实政府采购支持中小企业发展政策的通知
各省级主管预算单位,各市(州)财政局、发展和改革委员会、工业和信息化局、政务服务和数字化建设管
明确了!建材行业碳达峰这么做 ;中材株洲尘硝一箱化SCR脱硝项目通过验收
新闻摘要 工信部开展环保装备制造业高质量发展重点人大建议办理调研 为认真
精选栏目